
Hệ thống tín hiệu báo sự cố trên xe ô tô
Để báo đứt bóng đèn hoặc đèn bị mờ do bị sụt áp trên đường dây ở các điểm nối người ta dùng mạch báo hư bóng đèn (lamp failure circuit). Trên xe hơi, mạch này thường có hai loại phổ biến: loại dùng mạch điện tử và loại dùng công tắc lưỡi gà (reed switch).
Sơ đồ nguyên lý của mạch Lamp Failure điện tử được trình bày trên hình 2-34:

Hình 2.34: Sơ đồ nguyên lý của mạch báo hư đèn (Electronic Lamp Failure Unit)
Đa số các mạch báo hư đèn kiểu điện tử đều dựa trên nguyên lý cầu Wheatstone kết hợp với mạch khuyếch đại thuật toán (OPAMP) mắc theo kiểu so sánh. Một trong các điện trở của cầu là đoạn dây dẫn thường làm bằng sắt và được mắc nối tiếp với bóng đèn. Đoạn dây này có điện trở cực nhỏ để không ảnh hưởng đến độ sáng của bóng đèn. Nó cũng đóng vai trò một cảm biến dòng (current sensor).
Để báo hư hỏng cho nhiều mạch đèn (thường là mạch đèn phanh và đèn kích thước) ta phải sử dụng nhiều mạch so với các ngõ ra nối vào cổng logic OR để điều khiển đèn báo đứt bóng trên tableau qua transistor. Ngõ vào trừ của của OPAMP được đặt một điện áp cố định (điện áp so) nhờ cầu phân áp và diod Zener.
Ngõ vào cộng của OPAMP được cấp điện áp của cầu phân áp thứ hai gồm đoạn dây so dòng và bóng đèn kích thước hoặc đèn phanh. Khi các bóng đèn bị đứt hoặc mờ do điện trở tiếp xúc thì điện áp ở các ngõ vào cộng sẽ tăng. Điện áp ở ngõ vào cộng lúc này lớn hơn điện áp ở ngõ vào trừ, làm ngõ ra của một trong 2 OPAMP hoặc của cả 2 OPAMP lên mức cao. Tín hiệu này của 2 OPAMP được đưa vào ngõ vào của cổng logic OR.
Ta có bảng chân trị của cổng logic OR
|
OP1 |
OP2 |
OR |
|
1 0 1 0 |
0 1 1 0 |
1 1 1 0 |
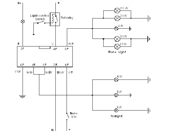
Nhìn vào bảng chân trị ta thấy: lúc hư một hay nhiều bóng đèn, ngõ ra của cổng logic OR sẽ ở mức 1, khiến transistor dẫn và đèn báo hỏng bóng trên tableau sẽ sáng, báo tài xế biết để khắc phục. Trên hình 2.35 trình bày sơ đồ đấu dây của bộ lamp failure trên xe Toyota.

Hình 2.35: Sơ đồ đấu dây hộp báo hư bóng xe Toyota
Các mạch báo hư đèn dùng công tắc lưỡi gà thường được dùng trên các xe đời cũ. Hình 2.36 trình bày sơ đồ mạch báo hư bóng loại dùng công tắc lưỡi gà.
Các vòng dây quấn trên ống thuỷ tinh của công tắc lưỡi gà sẽ đóng vai trò cảm biến dòng qua bóng đèn vì chúng được mắc nối tiếp với bóng đèn. Khi bật công tắc máy, dòng điện qua hai cuộn dây đến đèn. Do hai cuộn dây quấn ngược chiều nhau nên từ trường tạo ra từ hai cuộn dây khử lẫn nhau và không có dòng điện đến đèn báo đứt. Trường hợp có một trong hai bóng đèn bị đứt, sẽ không có dòng đến một trong hai cuộn dây, từ trường tạo ra sẽ hút tiếp điểm cung cấp dòng điện đến làm sáng đèn báo trên tableau.

Hình 2.36: Sơ đồ nguyên lý của mạch báo đứt bóng dùng công tắc lưỡi gà
Tin tức nổi bật
Sửa các lỗi màn hình ô tô
Đèn Báo Lỗi Động Cơ Sáng Trên Ô Tô - Lỗi nhiều chủ xe thường gặp phải
Nguyên nhân & cách xử lý: Ô tô bị ì, vòng tua cao nhưng tốc độ thấp
Sửa Xe Vios Điều Hòa Ô Tô Không Mát & Tiếng Rít Từ Động Cơ
Xử lý chảy dầu và đại tu hệ thống gầm xe ô tô
Nguyên nhân, dấu hiệu & cách khắc phục xe ô tô báo lỗi khí thải
Lỗi chống trơn trượt, cân bằng điện tử ESP
Dấu hiệu hỏng giảm xóc & cách sửa chữa, bảo dưỡng, thay thế
Xe vào số bị giật khi khởi động và sau khi đi ổn định
Tại sao cần vệ sinh họng nạp & van egr ? Hậu quả ? Phương pháp bắn trấu?
BẢNG GIÁ BÌNH ẮC QUY VARTA NĂM 2024
Báo giá sửa chữa xe công trình năm 2024
Sửa chữa điều hòa ô tô
thịnh
30/10/2024cho e hỏi là nguồn mình 5 v thì mình sài điện trở bao nhiêu ạ