
Mã lỗi P0102 code Mã lỗi P0103 code
P0102 Mạch Lưu lượng Khí nạp Thấp
P0103 Mạch Lưu lương Khí nạp Cao
Mô tả Mã lỗi P0102 code Mã lỗi P0103 code
Cảm biến lưu lượng khí nạp (MAF) là một cảm biến để đo lượng không khí đi qua bướm ga. ECM sử dụng thông tin này để xác định thời gian phun nhiên liệu và cung cấp một tỷ lệ không khí - nhiên liệu thích hợp. Bên trong của cảm biến MAF, có một dây sấy bằng platin được sấy nóng và tiếp xúc với dòng khí nạp. Bằng cách cấp một cường độ dòng điện nhất định đến dây sấy, ECM sấy nóng nó đến một nhiệt độ nhất định. Dòng không khí đi qua làm nguội cả dây sấy và nhiệt điện trở bên trong cảm biến, làm thay đổi điện trở của chúng. Để duy trì một giá trị dòng điện không đổi, ECM thay đổi điện áp cấp đến dây điện và nhiệt điện trở trong cảm biến MAF. Độ lớn của điện áp tỷ lệ thuận với dòng không khí qua cảm biến, và ECM dùng nó để tính toán lượng không khí nạp.
Mạch này có cấu tạo sao cho dây sấy platin và cảm biến nhiệt độ tạo thành một mạch cầu, và transistor nguồn được điều khiển sao cho điện thế của điểm A và B luôn bằng nhau để duy trì nhiệt độ định trước.
GỢI Ý:
Khi có bất kỳ một trong các mã này được lưu, ECM sẽ chuyển vào chế độ dự phòng. Khi ở chế độ dự phòng, thời điểm đánh lửa được tính toán bởi ECM, dựa trên tốc độ động cơ và vị trí bướm ga. Chế độ dự phòng tiếp tục cho đến khi điều kiện đạt được phát hiện.

| Số mã lỗi | Hạng mục phát hiện | Điều kiện phát hiện mã lỗi | Khu vực nghi ngờ | MIL | Bộ nhớ |
|---|---|---|---|---|---|
| P0102 | Mạch Lưu lượng Khí nạp Thấp | Điện áp cảm biến lưu lượng khí nạp (MAF) lớn hơn 0.2 V trong 3 giây (Thuật toán phát hiện một hành trình). |
·Hở hay ngắn mạch cảm biến lưu lượng khí nạp ·Cảm biến lưu lượng khí nạp ·ECM |
Bật lên | Lưu lại mã lỗi |
| P0103 | Mạch Lưu lương Khí nạp Cao | Điện áp cảm biến lưu lượng khí nạp (MAF) lớn hơn 4.9 V trong 3 giây (Thuật toán phát hiện một hành trình). |
·Hở hay ngắn mạch cảm biến lưu lượng khí nạp ·Cảm biến lưu lượng khí nạp ·ECM |
Bật lên | Lưu lại mã lỗi |
GỢI Ý:Khi có bất kỳ một mã lỗi nào phát ra, hãy kiểm tra tỷ lệ luồng khí bằng cách sử dụng máy chẩn đoán GTS. Vào các menu sau: Powertrain / Engine and ECT / Data List / All Data / MAF.
| Lưu lượng khí nạp (gm/giây) | Hư hỏng |
|---|---|
| Khoảng 0.0 |
·Hở mạch nguồn của cảm biến lưu lượng khí ·Mạch VG bị hở hay ngắn mạch |
| 271.0 trở lên |
·Mạch E2G bị hở mạch |
MÔ TẢ VỀ VIỆC GIÁM SÁT
Nếu cảm biến MAF bị hỏng hoặc mạch điện của cảm biến bị hở hay ngắn mạch, điện áp phát ra sẽ nằm ngoài ngoài phạm vi bình thường. ECM sẽ coi đó là lỗi trong mạch cảm biến MAF và sẽ lưu lại mã lỗi.
Ví dụ:
Khi điện áp phát ra của cảm biến duy trì dưới 0.2 V, hay cao hơn 4.9 V trong hơn 3 giây, ECM sẽ lưu lại mã lỗi.
PHƯƠNG PHÁP GIÁM SÁT
| Tần số hoạt động | Liên tục |
XÁC NHẬN SƠ ĐỒ LÁI
1.Nối máy chẩn đoán GTS với giắc DLC3.
2.Bật khóa điện đến vị trí ON và bật máy chẩn đoán ON.
3.Xoá các mã lỗi (hãy xóa mã lỗi kể cả khi không có mã lỗi được lưu)
4.Tắt khóa điện OFF và đợi ít nhất 30 giây.
5.Bật khóa điện đến vị trí ON và bật máy chẩn đoán ON.
6.Hãy đợi trong 5 giây hay lâu hơn.
7.Vào các menu sau: Powertrain / Engine and ECT / Trouble Codes.
8.Đọc các mã lỗi treo.
GỢI Ý:
·Nếu xuất hiện mã lỗi treo, thì hệ thống đang bị lỗi.
·Nếu mã lỗi treo không phát ra, hãy thực hiện theo quy trình sau.
9.Vào các menu sau: Powertrain / Engine and ECT / Utility / All Readiness.
10.Hãy nhập mã lỗi: P0102 hoặc P0103.
11.Kiểm tra kết quả đánh giá mã lỗi.
| Màn hình GTS | Mô tả |
|---|---|
| NORMAL |
·Việc đánh giá mã lỗi đã hoàn tất ·Hệ thống bình thường |
| ABNORMAL |
·Việc đánh giá mã lỗi đã hoàn tất ·Hệ thống bất thường |
| INCOMPLETE |
·Việc đánh giá mã lỗi chưa được hoàn tất ·Tiến hành lái xe theo mẫu lái xe kiểm tra sau khi xác nhận điều kiện xuất hiện mã lỗi |
| N/A |
·Không thể tiến hành đánh giá mã lỗi ·Số lượng các mã lỗi không thỏa mãn các điều kiện ban đầu của mã lỗi đã đạt đến giới hạn bộ nhớ của ECU |
GỢI Ý:·
Nếu kết quả đánh giá là "NORMAL", thì hệ thống là bình thường.
Nếu kết quả đánh giá là "ABNORMAL", thì hệ thống đã bị lỗi.
Nếu trạng thái là "INCOMPLETE" hoặc "N/A", hãy để động cơ chạy chế độ lái xác nhận và kiểm tra lại kết quả đánh giá mã lỗi.
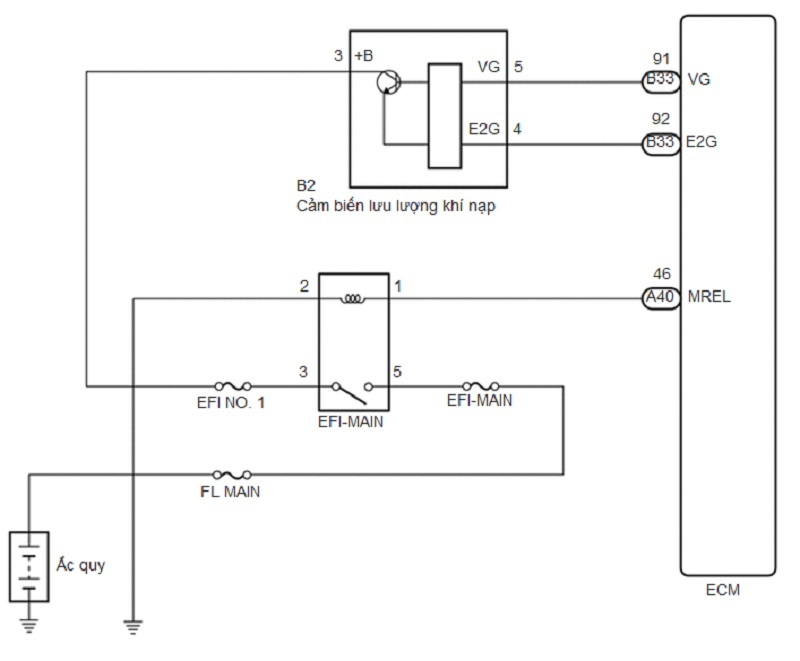
Sơ đồ mạch điện xử lý Mã lỗi P0102 code Mã lỗi P0103 code

LƯU Ý / CHÚ Ý / GỢI Ý
LƯU Ý:Kiểm tra cầu chì của các mạch điện liên quan đến hệ thống này trước khi thực hiện quy trình kiểm tra sau đây.
GỢI Ý:Đọc dữ liệu lưu tức thời dùng máy chẩn đoán. ECM lưu những thông tin về xe và điều kiện lái xe tại thời điểm mã lỗi được lưu lại. Khi chẩn đoán, dữ liệu lưu tức thời giúp xác định xe đang chạy hay đỗ, động cơ nóng hay chưa, tỷ lệ không khí - nhiên liệu đậm hay nhạt cũng như những dữ liệu khác ghi lại được tại thời điểm xảy ra hư hỏng.
Quy trình xử lý Mã lỗi P0102 code Mã lỗi P0103 code
1.ĐỌC MÃ LỖI PHÁT RA (P0102 HOẶC P0103)
a.Nối máy chẩn đoán GTS với giắc DLC3.
b.Bật khoá điện ON.
c.Bật máy chẩn đoán GTS.
d.Vào các menu sau: Powertrain / Engine and ECT / Trouble Codes.
e.Kiểm tra các mã lỗi.
Powertrain > Engine and ECT > Trouble Codes
Kết quả:
| Kết quả | Chuyển đến |
|---|---|
| Mã lỗi P0102 được phát ra | A |
| Mã lỗi P0103 được phát ra | B |
A 2.KIỂM TRA ĐIỆN ÁP CỰC (ĐIỆN ÁP NGUỒN CỦA CẢM BIẾN MAF)
B 5.KIỂM TRA DÂY ĐIỆN VÀ GIẮC (TÌNH TRẠNG NỐI MÁT CỦA CẢM BIẾN)
2.KIỂM TRA ĐIỆN ÁP CỰC (ĐIỆN ÁP NGUỒN CỦA CẢM BIẾN MAF)

a.Tháo giắc nối của cảm biến lưu lượng khí nạp.
b.Bật khoá điện ON.
c.Đo điện áp dựa theo các giá trị trong bảng dưới đây.
Điện áp tiêu chuẩn:
| Nối dụng cụ đo | Điều kiện | Điều kiện tiêu chuẩn |
|---|---|---|
| B2-3 (+B) - Mát thân xe | Khoá điện ở vị trí ON | Từ 11 đến 14 V |
Kết quả:
| Chuyển đến |
|---|
| OK |
| NG |
OK 3.KIỂM TRA DÂY ĐIỆN VÀ GIẮC NỐI (CẢM BIẾN LƯU LƯỢNG KHÍ NẠP - ECM)
NG SỬA CHỮA HAY THAY DÂY ĐIỆN HAY GIẮC NỐI (CẢM BIẾN LƯU LƯỢNG KHÍ NẠP - RƠLE EFI-MAIN)
3.KIỂM TRA DÂY ĐIỆN VÀ GIẮC NỐI (CẢM BIẾN LƯU LƯỢNG KHÍ NẠP - ECM)
a.Tháo giắc nối của cảm biến lưu lượng khí nạp.
b.Ngắt giắc nối của ECM.
c.Đo điện trở dựa theo giá trị (các giá trị) trong bảng dưới đây.
Điện trở tiêu chuẩn:
| Nối dụng cụ đo | Điều kiện | Điều kiện tiêu chuẩn |
|---|---|---|
| B2-5 (VG) - B33-91 (VG) | Luôn luôn | Dưới 1 Ω |
| B2-4 (E2G) - B33-92 (E2G) | Luôn luôn | Dưới 1 Ω |
| B2-5 (VG) hoặc B33-91 (VG) - Mát thân xe | Luôn luôn | 10 kΩ trở lên |
Kết quả:
| Chuyển đến |
|---|
| OK |
| NG |
OK 4.KIỂM TRA CẢM BIẾN LƯU LƯỢNG KHÍ NẠP
NG SỬA CHỮA HAY THAY DÂY ĐIỆN HOẶC GIẮC NỐI
4.KIỂM TRA CẢM BIẾN LƯU LƯỢNG KHÍ NẠP
a. Kiểm tra cảm biến đo lưu lượng khí nạp, tham khảo Kiểm tra trên xe mục Cảm Biến Lưu Lượng Khí Nạp
b. Kiểm tra cảm biến đo lưu lượng khí nạp, tham khảo mục kiểm tra Cảm biến lưu lượng khí nạp.
c.Kiểm tra tính năng của cảm biến lưu lượng khí nạp.
i.Nối máy chẩn đoán GTS với giắc DLC3.
ii.Bật khoá điện ON.
iii.Bật máy chẩn đoán GTS.
iv.Vào các menu sau: Powertrain / Engine and ECT / Data List / All Data / MAF.
Powertrain > Engine and ECT > Data List
| Hiển thị của máy chẩn đoán |
|---|
| MAF |
50003 234 3
v.Khởi động động cơ.
vi.Kiểm tra rằng giá trị MAF thay đổi khi tăng mạnh tốc độ động cơ.
OK: Giá trị thay đổi.
GỢI Ý:Thực hiện việc "Kiểm tra sau khi sửa chữa" khi thay thế cảm biến đo lưu lượng khí nạp.
Kết quả:
| Chuyển đến |
|---|
| OK |
| NG |
OK THAY ECM
NG THAY THẾ CẢM BIẾN LƯU LƯỢNG KHÍ NẠP
5.KIỂM TRA DÂY ĐIỆN VÀ GIẮC (TÌNH TRẠNG NỐI MÁT CỦA CẢM BIẾN)
a. Tháo giắc nối của cảm biến lưu lượng khí nạp.
b.Đo điện trở dựa theo giá trị (các giá trị) trong bảng dưới đây.
Điện trở tiêu chuẩn:
| Nối dụng cụ đo | Điều kiện | Điều kiện tiêu chuẩn |
|---|---|---|
| B2-4 (E2G) - Mát thân xe | Luôn luôn | Dưới 1 Ω |
GỢI Ý:Thực hiện việc "Kiểm tra sau khi sửa chữa" khi thay thế cảm biến đo lưu lượng khí nạp.
Kết quả:
| Chuyển đến |
|---|
| OK |
| NG |
OK THAY THẾ CẢM BIẾN LƯU LƯỢNG KHÍ NẠP
NG 6.KIỂM TRA DÂY ĐIỆN VÀ GIẮC NỐI (CẢM BIẾN LƯU LƯỢNG KHÍ NẠP - ECM)
6.KIỂM TRA DÂY ĐIỆN VÀ GIẮC NỐI (CẢM BIẾN LƯU LƯỢNG KHÍ NẠP - ECM)
a. Tháo giắc nối của cảm biến lưu lượng khí nạp.
b.Ngắt giắc nối của ECM.
c. Đo điện trở dựa theo giá trị (các giá trị) trong bảng dưới đây.
Điện trở tiêu chuẩn:
| Nối dụng cụ đo | Điều kiện | Điều kiện tiêu chuẩn |
|---|---|---|
| B2-4 (E2G) - B33-92 (E2G) | Luôn luôn | Dưới 1 Ω |
Kết quả:
| Chuyển đến |
|---|
| OK |
| NG |
OK THAY ECM
NG SỬA CHỮA HAY THAY DÂY ĐIỆN HOẶC GIẮC NỐI
Tin tức nổi bật
Sửa các lỗi màn hình ô tô
Đèn Báo Lỗi Động Cơ Sáng Trên Ô Tô - Lỗi nhiều chủ xe thường gặp phải
Nguyên nhân & cách xử lý: Ô tô bị ì, vòng tua cao nhưng tốc độ thấp
Sửa Xe Vios Điều Hòa Ô Tô Không Mát & Tiếng Rít Từ Động Cơ
Xử lý chảy dầu và đại tu hệ thống gầm xe ô tô
Nguyên nhân, dấu hiệu & cách khắc phục xe ô tô báo lỗi khí thải
Lỗi chống trơn trượt, cân bằng điện tử ESP
Dấu hiệu hỏng giảm xóc & cách sửa chữa, bảo dưỡng, thay thế
Xe vào số bị giật khi khởi động và sau khi đi ổn định
Tại sao cần vệ sinh họng nạp & van egr ? Hậu quả ? Phương pháp bắn trấu?
BẢNG GIÁ BÌNH ẮC QUY VARTA NĂM 2024
Báo giá sửa chữa xe công trình năm 2024
Sửa chữa điều hòa ô tô