
Mã lỗi P0137 code
P0137 Điện áp của mạch cảm biến ôxy thấp (Thân máy 1, cảm biến 2)
Mô tả Mã lỗi P0137 code
Để đạt được tỷ lệ trung hòa cao của các thành phần cacbon mônoxít CO, Hyđrô cácbon HC và nitơ ôxit NOx trong khí xả, người ta sẽ sử dụng bộ trung hòa khí xả ba thành phần TWC (Three-Way Catalytic Converter). Để việc áp dụng TWC được hiệu quả nhất, tỷ lệ không khí nhiên liệu phải được điều khiển chính xác sao cho nó luôn gần với mức tỷ lệ không khí - nhiên liệu lý thuyết. Với mục đích giúp cho ECM phân phối sự điều chỉnh tỷ lệ không khí nhiên liệu được chính xác, người ta dùng cảm biến ôxy có bộ sấy.
Cảm biến ôxy được lắp ở phía sau của TWC và đo nồng độ ôxy trong khí xả. Vì cảm biến này tích hợp với bộ sấy để làm nóng phần cảm nhận của cảm biến, nên nó có thể đo được nồng độ ôxy ngay cả khi lượng khí nạp là thấp (nhiệt độ khí xả là thấp).
Khi tỉ lệ không khí - nhiên liệu trở nên nhạt, nồng độ ôxy trong khí xả là cao. Cảm biến ôxy có bộ sấy sẽ thông báo với ECM rằng tỷ lệ không khí-nhiên liệu trước TWC là nhạt (điện áp thấp, nhỏ hơn 0.45 V).
Ngược lại, khi tỉ lệ không khí - nhiên liệu là đậm hơn tỉ lệ không khí - nhiên liệu lý tưởng, nồng độ ôxy trong khí thải giảm. Cảm biến ô xy thông báo cho ECM rằng tỷ lệ khí-nhiên liệu sau TWC là đậm (điện áp cao, nghĩa là lớn hơn 0.45 V). Cảm biến ôxy có đặc tính thay đổi điện áp của nó rất mạnh khi tỷ lệ không khí - nhiên liệu gần với mức lý tưởng.
ECM dùng thông tin bổ sung từ cảm biến ô xy để xác định xem tỷ lệ khí-nhiên liệu sau TWC là Đậm hay Nhạt và điều chỉnh thời gian phun nhiên liệu tương ứng. Vì vậy, nếu cảm biến ôxy có bộ sấy làm việc không chính xác do lỗi bên trong cảm biến, thì ECM sẽ không thể bù được độ lệch trong việc điều chỉnh tỷ lệ không khí-nhiên liệu ban đầu.

| Số mã lỗi | Hạng mục phát hiện | Điều kiện phát hiện mã lỗi | Khu vực nghi ngờ | MIL | Bộ nhớ |
|---|---|---|---|---|---|
| P0137 | Điện áp của mạch cảm biến ôxy thấp (Thân máy 1, cảm biến 2) | Điện áp thấp (mở): Trong khi điều khiển tỷ lệ khí-nhiên liệu chủ động, các điều kiện (a) và (b) sau đây đã được thoả nãm trong một khoảng thời gian nhất định (Thuật toán phát hiện 2 hành trình) (a) Điện áp ra của cảm biến ôxy có sấy nhỏ hơn 0.21 V. (b) Tỷ lệ khí-nhiên liệu mục tiêu đậm. |
·Mạch của cảm biến ôxy có sấy (Cảm biến 2) ·Cảm biến ôxy có bộ sấy (Cảm biến 2) ·Cảm biến tỷ lệ không khí-nhiên liệu (cảm biến 1) ·Rò rỉ khí trong hệ thống xả |
Bật lên | Lưu lại mã lỗi |
MÔ TẢ VỀ VIỆC GIÁM SÁT
Điều khiển tỷ lệ A/F chủ động
ECM thường thực hiện việc điều khiển phản hồi tỷ lệ không khí-nhiên liệu sao cho đầu ra của cảm biến A/F chỉ ra mức không khí nhiên liệu gần với lý tưởng. Xe này bao gồm việc điều khiển tỷ lệ khí-nhiên liệu chủ động để điều chỉnh tỷ lệ khí-nhiên liệu. ECM thực hiện điều khiển tỷ lệ khí-nhiên liệu chủ động để phát hiện bất cứ sự xuống cấp trong bộ trung hoà khí xả 3 thành phần (TWC) và hư hỏng của cảm biến ôxy có sấy (hãy tham khảo sơ đồ dưới đây).
Điều khiển tỷ lệ khí-nhiên liệu chủ động được thực hiện trong thời gian xấp xỉ 30 giây trong khi lái xe với động cơ đã ấm. Trong khi điều khiển tỷ lệ khí-nhiên liệu chủ động, tỷ lệ này được điều chỉnh cưỡng bức để trở nên nhạt hoặc đậm bằng ECM. Nếu ECM phát hiện được trục trặc, thì mã lỗi sẽ được lưu lại.
Hở mạch sấy của cảm biến ôxy có sấy
Trong khi điều khiển tỷ lệ khí-nhiên liệu chủ động, ECM tính toán lượng khả năng chứa ôxy (OCS)* của bộ trung hoà khí xả 3 thành phần (TWC) bằng cách điều chỉnh cưỡng bức tỷ lệ này để trở nên đậm hoặc nhạt. Nếu cảm biến ôxy bị hở hoặc ngắn mạch, hoặc điện áp ra của cảm biến giảm xuống đáng kể, thì OSC chỉ ra một giá trị rất lớn. Thậm chí nếu ECM cố gắng tiếp tục điều chỉnh tỷ lệ khí-nhiên liệu đến đậm hoặc nhạt, đầu ra cảm biến ô xy không thay đổi.
Trong khi thực hiện việc điều khiển tỷ lệ không khí-nhiên liệu chủ động, khi tỷ lệ này là đậm và đầu ra của cảm biến ôxy là bé hơn 0.21 V (nhạt), ECM cho rằng đây là điện áp ra thấp bất thường và lưu lại mã lỗi P0137.
*: TWC có khả năng chứa ôxy. OSC và công suất lọc khí xả của TWC có liên hệ tương hỗ lẫn nhau. ECM xác nhận xem bộ lọc đã bị xuống cấp hay chưa, dựa trên những giá trị OSC tính toán này.
PHƯƠNG PHÁP GIÁM SÁT
| Các cảm biến/Chi tiết (chính) được yêu cầu | Cảm biến ôxy có bộ sấy (Cảm biến 2) |
| Các cảm biến/Chi tiết (có liên quan) được yêu cầu | Cảm biến vị trí trục khuỷu Cảm biến nhiệt độ nước làm mát động cơ Cảm biến lưu lượng khí nạp Cảm biến vị trí bướm ga Cảm biến tỷ lệ không khí nhiên liệu |
| Tần số hoạt động | Một lần trong mỗi chu kỳ lái xe |
CÁC ĐIỀU KIỆN KÍCH HOẠT ĐIỂN HÌNH
| Điều chỉnh tỷ lệ khí-nhiên liệu chủ động | Đang thực hiện |
| Điều chỉnh tỷ lệ khí-nhiên liệu chủ động khi thỏa mãn các điều kiện sau đây: | - |
| Điện áp ắc quy | 11 V trở lên |
| Nhiệt độ nước làm mát động cơ | 75°C hoặc cao hơn |
| Chạy không tải | Tắt |
| Tốc độ động cơ | Nhỏ hơn 4000 v/p |
| Tình trạng cảm biến tỷ lệ khí nhiên liệu | Đã kích hoạt |
| Trạng thái hệ thống nhiên liệu | Mạch kín |
| Tải động cơ | 10% hoặc cao hơn, và dưới 80% |
CÁC MỨC HƯ HỎNG ĐIỂN HÌNH
| Đều gặp cả hai điều kiện sau đây | - |
| (a) Tỷ lệ không khí nhiên liệu yêu cầu | Từ 14.3 trở xuống |
| (b) Điện áp của cảm biến ôxy có bộ sấy | Nhỏ hơn 0.21 V |
XÁC NHẬN SƠ ĐỒ LÁI
GỢI Ý:
·Sơ đồ lái xe xác nhận được dùng trong quy trình "Lái Xe Theo Sơ Đồ Kiểm Tra" của quy trình chẩn đoán hư hỏng sau đây.
·Việc tiến hành sơ đồ xác nhận này sẽ kích hoạt việc theo dõi cảm biến ôxy (đồng thời kiểm soát lọc khí xả). Điều này rất có ích trong việc xác nhận hoàn tất sửa chữa.

1.Nối máy chẩn đoán GTS với giắc DLC3.
2.Bật khóa điện đến vị trí ON và bật máy chẩn đoán ON.
3.Xoá các mã lỗi (hãy xóa mã lỗi kể cả khi không có mã lỗi được lưu)
4.Tắt khóa điện OFF và đợi ít nhất 30 giây.
5.Bật khóa điện đến vị trí ON và bật máy chẩn đoán ON [A].
6.Khởi động động cơ và để động cơ chạy nóng máy cho đến khi nhiệt độ nước làm mát đạt từ 75°C trở lên [B].
7.Với cần số đang ở vị trí D hoặc tay số thứ 4 hay cao hơn, hãy lái xe ở tốc độ từ 60 đến 100 km/h trong thời gian từ 10 phút trở lên [C].
CHÚ Ý:Khi tiến hành lái xe ở chế độ xác nhận, hãy tuân thủ tất cả giới hạn tốc độ và luật giao thông.
8.Vào các menu sau: Powertrain / Engine and ECT / Trouble Codes [D].
9.Đọc các mã lỗi treo.
GỢI Ý:
·Nếu xuất hiện mã lỗi treo, thì hệ thống đang bị lỗi.
·Nếu mã lỗi treo không phát ra, hãy thực hiện theo quy trình sau.
10.Vào các menu sau: Powertrain / Engine and ECT / Utility / All Readiness.
11.Nhập vào mã lỗi: P0137.
12.Kiểm tra kết quả đánh giá mã lỗi.
| Màn hình GTS | Mô tả |
|---|---|
| NORMAL |
·Việc đánh giá mã lỗi đã hoàn tất ·Hệ thống bình thường |
| ABNORMAL |
·Việc đánh giá mã lỗi đã hoàn tất ·Hệ thống bất thường |
| INCOMPLETE |
·Việc đánh giá mã lỗi chưa được hoàn tất ·Tiến hành lái xe theo mẫu lái xe kiểm tra sau khi xác nhận điều kiện xuất hiện mã lỗi |
| N/A |
·Không thể tiến hành đánh giá mã lỗi ·Số lượng các mã lỗi không thỏa mãn các điều kiện ban đầu của mã lỗi đã đạt đến giới hạn bộ nhớ của ECU |
GỢI Ý:
·Nếu kết quả đánh giá là "NORMAL", thì hệ thống là bình thường.
·Nếu kết quả đánh giá là "ABNORMAL", thì hệ thống đã bị lỗi.
·Nếu kết quả đánh giá là "INCOMPLETE" hoặc "N/A", thì hãy thực hiện lại các bước [C] và [D].
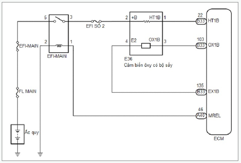
Sơ đồ mạch điện xử lý Mã lỗi P0137 code

LƯU Ý / CHÚ Ý / GỢI Ý
GỢI Ý:
Vùng hư hỏng có thể xác định được bằng cách tiến hành điều khiển lưu lượng phun cho cảm biến A/F trong mục Active Test. Chức năng "Control the Injection Volume for A/F Sensor" có thể giúp xác định xem cảm biến tỷ lệ không khí nhiên liệu, cảm biến ôxy và các vùng hư hỏng tiềm tàng khác có bị trục trặc hay không.
Các hướng dẫn sau sẽ mô tả cách tiến hành thao tác "Control the Injection Volume for A/F Sensor" bằng máy chẩn đoán.
1.Nối máy chẩn đoán GTS với giắc DLC3.
2.Khởi động động cơ.
3.Bật máy chẩn đoán GTS.
4.Hãy hâm nóng động cơ ở tốc độ 2500 v/p trong thời gian xấp xỉ 90 giây.
5.Vào các menu sau: Powertrain / Engine and ECT / Active Test / Control the Injection Volume for A/F Sensor / All Data / AFS Voltage B1S1 and O2S B1S2.
6.Tiến hành phép Thử kích hoạt khi động cơ không tải (hãy ấn nút12.5% hoặc -12.5% để thay đổi lượng phun nhiên liệu).
7.Theo dõi điện áp phát ra của cảm biến tỷ lệ không khí nhiên liệu và cảm biến ôxy có sấy (AFS Voltage B1S1 và O2S B1S2) được hiện trên máy chẩn đoán GTS.
GỢI Ý:
·Sự hoạt động "Control the Injection Volume" cho cảm biến A/F sẽ hạ thấp 12.5% lượng phun hay tăng 12.5% lượng phun nhiên liệu.
·Từng cảm biến sẽ phản ứng bằng cách tăng hoặc giảm lượng phun nhiên liệu.
| Hiển thị của máy chẩn đoán (Cảm biến) | Lượng phun | Trạng thái | Điện áp |
|---|---|---|---|
| AFS Voltage B1S1 (Tỷ lệ không khí - nhiên liệu) |
12.5% | Đậm | Dưới 3.1 V |
| -12.5% | Nhạt | Cao hơn 3.4 V | |
| O2S B1S2 (Cảm biến ôxy có bộ sấy) |
12.5% | Đậm | Cao hơn 0.55 V |
| -12.5% | Nhạt | Dưới 0.4 V |
LƯU Ý:Tín hiệu phát ra của cảm biến A/F có thời gian trễ khoảng vài giây và tín hiệu phát của cảm biến ôxy có khoảng thơi gian trễ tối đa khoảng 20 giây.

·Làm theo theo quy trình "Control the Injection Volume for A/F Sensor" sẽ giúp kỹ thuật viên có thể kiểm tra và vẽ đồ thị điện áp ra của cả 2 cảm biến tỷ lệ không khí nhiên liệu và cảm biến ôxy có bộ sấy.
·Để hiển thị đồ thị, hãy vào các menu sau: Powertrain / Engine and ECT / Active Test / Control the Injection Volume for A/F Sensor / All Data / AFS Voltage B1S1 and O2S B1S2; sau đó ấn nút đồ thị trên màn hình Danh mục dữ liệu.
LƯU Ý:Kiểm tra cầu chì của các mạch điện liên quan đến hệ thống này trước khi thực hiện quy trình kiểm tra sau đây.
GỢI Ý:
·Cảm biến 1 là cảm biến ở gần cụm động cơ nhất.
·Cảm biến 2 là cảm biến ở xa cụm động cơ nhất.
·Đọc dữ liệu lưu tức thời dùng máy chẩn đoán. ECM lưu những thông tin về xe và điều kiện lái xe tại thời điểm mã lỗi được lưu lại. Khi chẩn đoán, dữ liệu lưu tức thời giúp xác định xe đang chạy hay đỗ, động cơ nóng hay chưa, tỷ lệ không khí - nhiên liệu đậm hay nhạt cũng như những dữ liệu khác ghi lại được tại thời điểm xảy ra hư hỏng.
Quy trình xử lý Mã lỗi P0137 code
1.ĐỌC MÃ LỖI PHÁT RA (Mã lỗi P0137)
a.Nối máy chẩn đoán GTS với giắc DLC3.
b.Bật khoá điện ON.
c.Bật máy chẩn đoán GTS.
d.Vào các menu sau: Powertrain / Engine and ECT / Trouble Codes.
e.Kiểm tra các mã lỗi.
Powertrain > Engine and ECT > Trouble Codes
Kết quả:
| Kết quả | Chuyển đến |
|---|---|
| Mã lỗi P0137 được phát ra | A |
| Mã lỗi P0137 và các mã lỗi khác phát ra | B |
GỢI Ý:Nếu có bất kỳ mã lỗi nào ngoài mã P0137 phát ra, thì khắc phục hư hỏng những mã lỗi này trước.
A 2.KIỂM TRA RÒ RỈ KHÍ XẢ
B ĐẾN BẢNG MÃ LỖI
2.KIỂM TRA RÒ RỈ KHÍ XẢ
a. Kiểm tra rò rỉ khí xả.
OK: Không bị rò khí.
GỢI Ý: Thực hiện việc "Kiểm tra sau khi sửa chữa" khi sửa hoặc thay thế hệ thống khí xả.
Kết quả:
| Chuyển đến |
|---|
| OK |
| NG |
OK 3.KIỂM TRA CẢM BIẾN ÔXY CÓ BỘ SẤY (ĐIỆN TRỞ CỦA BỘ SẤY)
NG SỬA CHỮA HAY THAY THẾ ĐIỂM RÒ RỈ KHÍ XẢ
3.KIỂM TRA CẢM BIẾN ÔXY CÓ BỘ SẤY (ĐIỆN TRỞ CỦA BỘ SẤY)
a.Kết quả:
| Chuyển đến |
|---|
| OK |
| NG |
OK 4.KIỂM TRA DÂY ĐIỆN VÀ GIẮC NỐI (CẢM BIẾN ÔXY CÓ BỘ SẤY - ECM)
NG THAY THẾ CẢM BIẾN ÔXY CÓ BỘ SẤY
4.KIỂM TRA DÂY ĐIỆN VÀ GIẮC NỐI (CẢM BIẾN ÔXY CÓ BỘ SẤY - ECM)
a. Rút giắc của cảm biến ôxy có bộ sấy ra.
b.Ngắt giắc nối của ECM.
c.Đo điện trở dựa theo giá trị (các giá trị) trong bảng dưới đây.
Điện trở tiêu chuẩn:
| Nối dụng cụ đo | Điều kiện | Điều kiện tiêu chuẩn |
|---|---|---|
| E36-1 (HT1B) - B33-22 (HT1B) | Luôn luôn | Dưới 1 Ω |
| E36-3 (OX1B) - B33-103 (OX1B) | Luôn luôn | Dưới 1 Ω |
| E36-4 (E2) - B33-135 (EX1B) | Luôn luôn | Dưới 1 Ω |
| E36-1 (HT1B) hoặc B33-22 (HT1B) - Mát thân xe | Luôn luôn | 10 kΩ trở lên |
| E36-3 (OX1B) hoặc B33-103 (OX1B) - Mát thân xe | Luôn luôn | 10 kΩ trở lên |
Kết quả:
| Chuyển đến |
|---|
| OK |
| NG |
OK 5.THAY THẾ CẢM BIẾN ÔXY CÓ BỘ SẤY
NG SỬA CHỮA HAY THAY DÂY ĐIỆN HOẶC GIẮC NỐI
5.THAY THẾ CẢM BIẾN ÔXY CÓ BỘ SẤY
a. Thay thế cảm biến ô xy có bộ sấy.
Kết quả:
| Chuyển đến |
|---|
| TIẾP |
TIẾP 6.TIẾN HÀNH LÁI THỬ XE
6.TIẾN HÀNH LÁI THỬ XE
a. Tiến hành lái xe theo mẫu lái xe kiểm tra lại.
Kết quả:
| Chuyển đến |
|---|
| TIẾP |
TIẾP 7.KIỂM TRA XEM MÃ LỖI CÓ XUẤT HIỆN LẠI KHÔNG (MÃ P0137)
7.KIỂM TRA XEM MÃ LỖI CÓ XUẤT HIỆN LẠI KHÔNG (MÃ P0137)
a.Nối máy chẩn đoán GTS với giắc DLC3.
b. Bật khoá điện ON.
c. Bật máy chẩn đoán GTS.
d.Vào các menu sau: Powertrain / Engine and ECT / Utility / All Readiness.
Powertrain > Engine and ECT > Utility
| Hiển thị của máy chẩn đoán |
|---|
| Tất cả đã sẵn sàng |
e.Nhập vào mã lỗi: P0137.
f.Kiểm tra rằng tính năng theo dõi mã lỗi là "NORMAL". Nếu tính năng theo dõi mã lỗi là "INCOMPLETE", hãy lái thử xe lại nhưng tăng tốc độ xe lên.
Kết quả:
| Kết quả | Chuyển đến |
|---|---|
| NORMAL (Mã lỗi không phát ra) |
A |
| ABNORMAL (Mã lỗi P0137 phát ra) |
B |
GỢI Ý:Thực hiện việc kiểm tra sau khi thay thế cảm biến tỷ lệ khí-nhiên liệu.
A KẾT THÚC
B THAY THẾ CẢM BIẾN TỶ LỆ KHÔNG KHÍ NHIÊN LIỆU
Tin tức nổi bật
Chênh lệch giá vàng trong nước và thế giới 14/4/2026
Cách quy đổi giá vàng thế giới
Vàng miếng, vàng thỏi, vàng nguyên liệu là gì?
Giá vàng, bạc áp lực giảm do lo ngại lạm phát (theo kitco.com)
So sánh giá vàng Sjc, Doji, Pnj, Phú Quý hôm nay