
Mã lỗi P0351 code Mã lỗi P0352 code Mã lỗi P0353 code Mã lỗi P0354 code

P0351 Mạch sơ cấp / Thứ cấp của cuộn dây đánh lửa "A"
P0352 Mạch sơ cấp / Thứ cấp của cuộn dây đánh lửa "B"
P0353 Mạch sơ cấp / Thứ cấp của cuộn dây đánh lửa "C"
P0354 Mạch sơ cấp / Thứ cấp của cuộn dây đánh lửa "D"
Mô tả Mã lỗi P0351 code Mã lỗi P0352 code Mã lỗi P0353 code Mã lỗi P0354 code
GỢI Ý:
·Những mã lỗi này liên quan tới mạch sơ cấp.
·Nếu mã lỗi P0351 được thiết lập, thì kiểm tra mạch điện của cuộn đánh lửa số 1 (cho xi lanh số 1).
·Nếu mã lỗi P0352 được thiết lập, thì kiểm tra mạch điện của cuộn đánh lửa số 2 (cho xi lanh số 2).
·Nếu mã lỗi P0353 được thiết lập, thì kiểm tra mạch điện của cuộn đánh lửa số 3 (cho xi lanh số 3).
·Nếu mã lỗi P0354 được thiết lập, thì kiểm tra mạch điện của cuộn đánh lửa số 4 (cho xi lanh số 4).
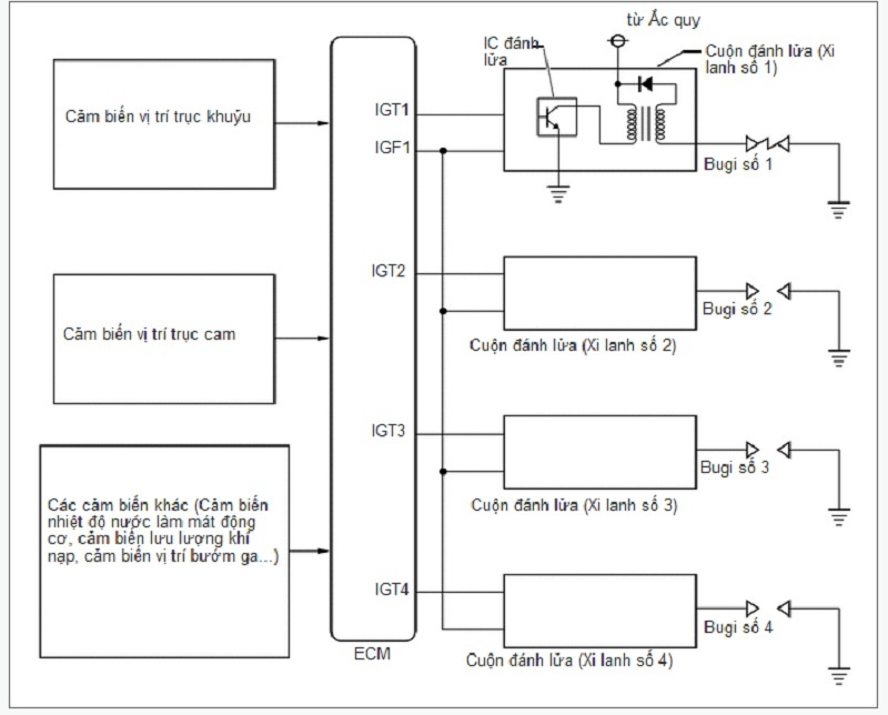
Hệ thống đánh lửa trực tiếp (DIS) được sử dụng trên xe này.
DIS là một hệ thống đánh lửa 1 xylanh, sử dụng một cuộn dây đánh lửa cho mỗi xylanh và mỗi bugi được nối vào đầu của cuộn dây thứ cấp. Điện áp cao sinh ra trong cuộn dây thứ cấp được cấp trực tiếp đến bugi đó. Tia lửa điện của bugi sẽ phóng ra từ điện cực giữa đến cực nối mát.
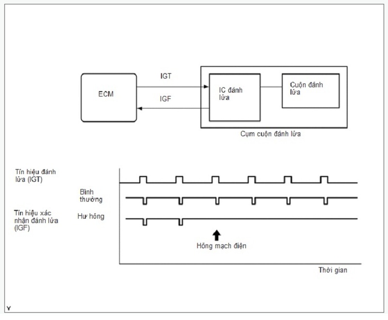
ECM xác định thời điểm đánh lửa và phát ra tín hiệu đánh lửa IGT đến từng xylanh. Sử dụng tín hiệu IGT, ECM sẽ bật và tắt transitor công suất trong IC đánh lửa. Đến lượt transitor công suất sẽ đóng và ngắt dòng điện cấp đến cuộn dây sơ cấp. Khi dòng điện tới cuộn sơ cấp bị ngắt, điện cao áp được tạo ra trong cuộn thứ cấp. Điện áp này được cấp đến các bugi để tạo ra tia lửa điện bên trong xylanh. Khi ECM cắt dòng sơ cấp, IC đánh lửa cũng gửi một tín hiệu xác nhận đánh lửa IGF cho từng xylanh đến ECM.

| Số mã lỗi | Hạng mục phát hiện | Điều kiện phát hiện mã lỗi | Khu vực nghi ngờ | MIL | Bộ nhớ |
|---|---|---|---|---|---|
| P0351 | Mạch sơ cấp / Thứ cấp của cuộn dây đánh lửa "A" | Không có tín hiệu IGF đến ECM khi động cơ đang nổ máy (thuật toán phát hiện 1 hành trình). |
·Hệ thống đánh lửa ·Hở hoặc ngắn mạch trong IGT1 hoặc mạch IGT1 giữa cuộn đánh lửa và ECM ·Cuộn đánh lửa số 1 ·ECM |
Bật lên | Lưu lại mã lỗi |
| P0352 | Mạch sơ cấp / Thứ cấp của cuộn dây đánh lửa "B" | Không có tín hiệu IGF đến ECM khi động cơ đang nổ máy (thuật toán phát hiện 1 hành trình). |
·Hệ thống đánh lửa ·Hở hoặc ngắn mạch trong IGT1 hoặc mạch IGT2 giữa cuộn đánh lửa và ECM ·Cuộn đánh lửa số 2 ·ECM |
Bật lên | Lưu lại mã lỗi |
| P0353 | Mạch sơ cấp / Thứ cấp của cuộn dây đánh lửa "C" | Không có tín hiệu IGF đến ECM khi động cơ đang nổ máy (thuật toán phát hiện 1 hành trình). |
·Hệ thống đánh lửa ·Hở hoặc ngắn mạch trong IGT1 hoặc mạch IGT3 giữa cuộn đánh lửa và ECM ·Cuộn đánh lửa số 3 ·ECM |
Bật lên | Lưu lại mã lỗi |
| P0354 | Mạch sơ cấp / Thứ cấp của cuộn dây đánh lửa "D" | Không có tín hiệu IGF đến ECM khi động cơ đang nổ máy (thuật toán phát hiện 1 hành trình). |
·Hệ thống đánh lửa ·Hở hoặc ngắn mạch trong IGT1 hoặc mạch IGT4 giữa cuộn đánh lửa và ECM ·Cuộn đánh lửa số 4 ·ECM |
Bật lên | Lưu lại mã lỗi |

Tham khảo: Kiểm tra bằng máy đo hiện sóng
GỢI Ý:Trong khi động cơ đang chạy không tải, hãy kiểm tra dạng sóng giữa các cực IGT (1 đến 4) và E1, và IGF1 và E1 của giắc nối ECM.
| Tên điện cực của ECM | CH1: Giữa IGT (1 đến 4) và E1 CH2: Giữa IGF1 và E1 |
| Phạm vi đo của máy thử | 2 V/DIV., 20 ms./DIV. |
| Điều kiện | Chạy không tải với động cơ đã nóng |
Mô tả về việc giám sát Mã lỗi P0351 code Mã lỗi P0352 code Mã lỗi P0353 code Mã lỗi P0354 code

Nếu ECM không nhận được các tín hiệu IGF mặc dù có phát tín hiệu IGT, ECM sẽ coi là IC đánh lửa đã bị lỗi và thiết lập mã lỗi.
PHƯƠNG PHÁP GIÁM SÁT
| Các cảm biến/Chi tiết (chính) được yêu cầu | Bộ đánh lửa (Xy lanh số 1 đến số 4) |
| Các cảm biến/Chi tiết (có liên quan) được yêu cầu | Cảm biến vị trí trục khuỷu |
| Tần số hoạt động | Liên tục |
XÁC NHẬN SƠ ĐỒ LÁI
1.Nối máy chẩn đoán GTS với giắc DLC3.
2.Bật khóa điện đến vị trí ON và bật máy chẩn đoán ON.
3.Xoá các mã lỗi (hãy xóa mã lỗi kể cả khi không có mã lỗi được lưu)
4.Tắt khóa điện OFF và đợi ít nhất 30 giây.
5.Bật khóa điện đến vị trí ON và bật máy chẩn đoán ON.
6.Khởi động động cơ.
7.Động cơ chạy không tải trong 10 giây hay lâu hơn.
8.Vào các menu sau: Powertrain / Engine and ECT / Trouble Codes.
9.Đọc các mã lỗi treo.
GỢI Ý:
·Nếu xuất hiện mã lỗi treo, thì hệ thống đang bị lỗi.
·Nếu mã lỗi treo không phát ra, hãy thực hiện theo quy trình sau.
10.Vào các menu sau: Powertrain / Engine and ECT / Utility / All Readiness.
11.Hãy nhập mã lỗi: P0351, P0352, P0353 và P0354.
12.Kiểm tra kết quả đánh giá mã lỗi.
| Màn hình GTS | Mô tả |
|---|---|
| NORMAL |
·Việc đánh giá mã lỗi đã hoàn tất ·Hệ thống bình thường |
| ABNORMAL |
·Việc đánh giá mã lỗi đã hoàn tất ·Hệ thống bất thường |
| INCOMPLETE |
·Việc đánh giá mã lỗi chưa được hoàn tất ·Tiến hành lái xe theo mẫu lái xe kiểm tra sau khi xác nhận điều kiện xuất hiện mã lỗi |
| N/A |
·Không thể tiến hành đánh giá mã lỗi ·Số lượng các mã lỗi không thỏa mãn các điều kiện ban đầu của mã lỗi đã đạt đến giới hạn bộ nhớ của ECU |
GỢI Ý:
·Nếu kết quả đánh giá là "NORMAL", thì hệ thống là bình thường.
·Nếu kết quả đánh giá là "ABNORMAL", thì hệ thống đã bị lỗi.
·Nếu trạng thái là "INCOMPLETE" hoặc "N/A", hãy để động cơ chạy chế độ lái xác nhận và kiểm tra lại kết quả đánh giá mã lỗi.
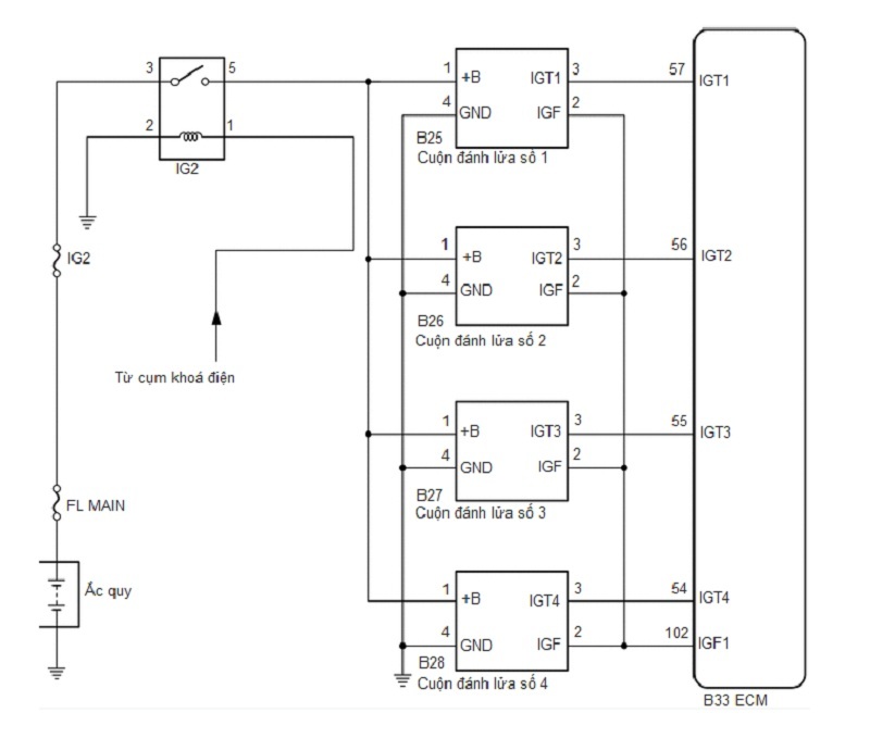
Sơ đồ mạch điện xử lý Mã lỗi P0351 code Mã lỗi P0352 code Mã lỗi P0353 code Mã lỗi P0354 code

LƯU Ý / CHÚ Ý / GỢI Ý
LƯU Ý:Kiểm tra cầu chì của các mạch điện liên quan đến hệ thống này trước khi thực hiện quy trình kiểm tra sau đây.
GỢI Ý:Đọc dữ liệu lưu tức thời dùng máy chẩn đoán. ECM lưu những thông tin về xe và điều kiện lái xe tại thời điểm mã lỗi được lưu lại. Khi chẩn đoán, dữ liệu lưu tức thời giúp xác định xe đang chạy hay đỗ, động cơ nóng hay chưa, tỷ lệ không khí - nhiên liệu đậm hay nhạt cũng như những dữ liệu khác ghi lại được tại thời điểm xảy ra hư hỏng.
Qui trình xử lý Mã lỗi P0351 code Mã lỗi P0352 code Mã lỗi P0353 code Mã lỗi P0354 code
1.KIỂM TRA DÂY ĐIỆN VÀ GIẮC NỐI (CỤM CUỘN DÂY ĐÁNH LỬA - MÁT THÂN XE)
a.Ngắt giắc nối của cụm cuộn đánh lửa.
b.Đo điện trở dựa theo giá trị (các giá trị) trong bảng dưới đây.
Điện trở tiêu chuẩn:
| Nối dụng cụ đo | Điều kiện | Điều kiện tiêu chuẩn |
|---|---|---|
| B25-4 (GND) - Mát thân xe | Luôn luôn | Dưới 1 Ω |
| B26-4 (GND) - Mát thân xe | Luôn luôn | Dưới 1 Ω |
| B27-4 (GND) - Mát thân xe | Luôn luôn | Dưới 1 Ω |
| B28-4 (GND) - Mát thân xe | Luôn luôn | Dưới 1 Ω |
Kết quả:
| Chuyển đến |
|---|
| OK |
| NG |
OK 2.KIỂM TRA ĐIỆN ÁP CỰC (MẠCH NGUỒN CỦA CUỘN DÂY ĐÁNH LỬA)
NG SỬA CHỮA HAY THAY DÂY ĐIỆN HOẶC GIẮC NỐI
2.KIỂM TRA ĐIỆN ÁP CỰC (MẠCH NGUỒN CỦA CUỘN DÂY ĐÁNH LỬA)

a.Ngắt giắc nối của cụm cuộn đánh lửa.
b.Bật khoá điện ON.
c.Đo điện áp dựa theo các giá trị trong bảng dưới đây.
Điện áp tiêu chuẩn:
| Nối dụng cụ đo | Điều kiện | Điều kiện tiêu chuẩn |
|---|---|---|
| B25-1 (+B) - B25-4 (GND) | Khoá điện ở vị trí ON | Từ 11 đến 14 V |
| B26-1 (+B) - B26-4 (GND) | Khoá điện ở vị trí ON | Từ 11 đến 14 V |
| B27-1 (+B) - B27-4 (GND) | Khoá điện ở vị trí ON | Từ 11 đến 14 V |
| B28-1 (+B) - B28-4 (GND) | Khoá điện ở vị trí ON | Từ 11 đến 14 V |
Kết quả:
| Chuyển đến |
|---|
| OK |
| NG |
OK 3.KIỂM TRA DÂY ĐIỆN VÀ GIẮC NỐI (CỤM CUỘN DÂY ĐÁNH LỬA - ECM)
NG SỬA CHỮA HOẶC THAY DÂY ĐIỆN HAY GIẮC NỐI (RƠLE IG2 - CỤM KHÓA ĐIỆN)
3.KIỂM TRA DÂY ĐIỆN VÀ GIẮC NỐI (CỤM CUỘN DÂY ĐÁNH LỬA - ECM)
a.Ngắt giắc nối của cụm cuộn đánh lửa.
b.Ngắt giắc nối của ECM.
c.Đo điện trở dựa theo giá trị (các giá trị) trong bảng dưới đây.
Điện trở tiêu chuẩn:
| Nối dụng cụ đo | Điều kiện | Điều kiện tiêu chuẩn |
|---|---|---|
| B25-2 (IGF) - B33-102 (IGF1) | Luôn luôn | Dưới 1 Ω |
| B26-2 (IGF) - B33-102 (IGF1) | Luôn luôn | Dưới 1 Ω |
| B27-2 (IGF) - B33-102 (IGF1) | Luôn luôn | Dưới 1 Ω |
| B28-2 (IGF) - B33-102 (IGF1) | Luôn luôn | Dưới 1 Ω |
| B25-3 (IGT1) - B33-57 (IGT1) | Luôn luôn | Dưới 1 Ω |
| B26-3 (IGT2) - B33-56 (IGT2) | Luôn luôn | Dưới 1 Ω |
| B27-3 (IGT3) - B33-55 (IGT3) | Luôn luôn | Dưới 1 Ω |
| B28-3 (IGT4) - B33-54 (IGT4) | Luôn luôn | Dưới 1 Ω |
| B25-2 (IGF) hoặc B33-102 (IGF1) - Mát thân xe | Luôn luôn | 10 kΩ trở lên |
| B26-2 (IGF) hoặc B33-102 (IGF1) - Mát thân xe | Luôn luôn | 10 kΩ trở lên |
| B27-2 (IGF) hoặc B33-102 (IGF1) - Mát thân xe | Luôn luôn | 10 kΩ trở lên |
| B28-2 (IGF) hoặc B33-102 (IGF1) - Mát thân xe | Luôn luôn | 10 kΩ trở lên |
| B25-3 (IGT1) hoặc B33-57 (IGT1) - Mát thân xe | Luôn luôn | 10 kΩ trở lên |
| B26-3 (IGT2) hoặc B33-56 (IGT2) - Mát thân xe | Luôn luôn | 10 kΩ trở lên |
| B27-3 (IGT3) hoặc B33-55 (IGT3) - Mát thân xe | Luôn luôn | 10 kΩ trở lên |
| B28-3 (IGT4) hoặc B33-54 (IGT4) - Mát thân xe | Luôn luôn | 10 kΩ trở lên |
Kết quả:
| Chuyển đến |
|---|
| OK |
| NG |
OK 4.KIỂM TRA XEM MÃ LỖI CÓ XUẤT HIỆN LẠI HAY KHÔNG (MÃ LỖI P0351, P0352, P0353 HOẶC P0354)
NG SỬA CHỮA HAY THAY DÂY ĐIỆN HOẶC GIẮC NỐI
4.KIỂM TRA XEM MÃ LỖI CÓ XUẤT HIỆN LẠI HAY KHÔNG (MÃ LỖI P0351, P0352, P0353 HOẶC P0354)
a.Nối máy chẩn đoán GTS với giắc DLC3.
b.Bật khoá điện ON.
c.Bật máy chẩn đoán GTS.
d.Xóa các mã lỗi.
Powertrain > Engine and ECT > Clear DTCs
e.Tráo các cuộn đánh lửa cho nhau (giữa các xy lanh số 1 đến số 4).
LƯU Ý:Không được thay đổi vị trí của các giắc nối.
f.Tiến hành thử mô phỏng.
g.Vào các menu sau: Powertrain / Engine and ECT / Trouble Codes.
h.Kiểm tra các mã lỗi.
Powertrain > Engine and ECT > Trouble Codes
Kết quả:
| Kết quả | Chuyển đến |
|---|---|
| Mã lỗi tương tự xuất hiện | A |
| Mã lỗi của cuộn đánh lửa khác phát ra | B |
GỢI Ý:
Thực hiện việc "Kiểm tra sau khi sửa chữa" khi thay thế cuộn đánh lửa.
A THAY ECM
B Thay thế cuộn dây đánh lửa
Tin tức nổi bật
Sửa các lỗi màn hình ô tô
Đèn Báo Lỗi Động Cơ Sáng Trên Ô Tô - Lỗi nhiều chủ xe thường gặp phải
Nguyên nhân & cách xử lý: Ô tô bị ì, vòng tua cao nhưng tốc độ thấp
Sửa Xe Vios Điều Hòa Ô Tô Không Mát & Tiếng Rít Từ Động Cơ
Xử lý chảy dầu và đại tu hệ thống gầm xe ô tô
Nguyên nhân, dấu hiệu & cách khắc phục xe ô tô báo lỗi khí thải
Lỗi chống trơn trượt, cân bằng điện tử ESP
Dấu hiệu hỏng giảm xóc & cách sửa chữa, bảo dưỡng, thay thế
Xe vào số bị giật khi khởi động và sau khi đi ổn định
Tại sao cần vệ sinh họng nạp & van egr ? Hậu quả ? Phương pháp bắn trấu?
BẢNG GIÁ BÌNH ẮC QUY VARTA NĂM 2024
Báo giá sửa chữa xe công trình năm 2024
Sửa chữa điều hòa ô tô