
Mã lỗi P0617 code

P0617 Mạch rơle máy khởi động cao
Mô tả Mã lỗi P0617 code
Trong khi động cơ đang quay khởi động, điện áp ắc quy sẽ được cấp đến cực STA của ECM.
Nếu xe đang chạy và ECM phát hiện thấy tín hiệu điều khiển máy khởi động (STA), ECM sẽ kết luận rằng đã có trục trặc trong mạch STA. Sau đó ECM sẽ bật sáng đèn MIL và thiết lập mã lỗi.
Việc theo dõi này hoạt động khi xe được lái với tốc độ từ 20 km/h trở lên trong thời gian trên 20 giây.
| Số mã lỗi | Hạng mục phát hiện | Điều kiện phát hiện mã lỗi | Khu vực nghi ngờ | MIL | Bộ nhớ |
|---|---|---|---|---|---|
| P0617 | Mạch rơle máy khởi động cao | Khi thỏa mãn các điều kiện sau và điện áp ắc quy (+B) là 10.5 V trở lên được cấp đến ECM trong 20 giây (thuật toán phát hiện 1 hành trình):
(a) Lái xe với tốc độ 20 km/h trở lên. (b) Tốc độ động cơ là từ 1000 v/p trở lên. (c) Tín hiệu STA là ON. |
·Công tắc vị trí trung gian/đỗ xe*1 ·Cụm khoá điện*2 ·Mạch rơle ST NO. 1 ·ECM |
Bật lên | Lưu lại mã lỗi |
*1: cho xe có hộp số vô cấp
*2: cho xe có hộp số thường
PHƯƠNG PHÁP GIÁM SÁT
| Các cảm biến/Chi tiết (chính) được yêu cầu | Rơle ST NO. 1 Cụm khoá điện Công tắc vị trí trung gian/đỗ xe |
| Các cảm biến/Chi tiết (có liên quan) được yêu cầu | Cảm biến tốc độ xe Cảm biến vị trí trục khuỷu |
| Tần số hoạt động | Liên tục |
CÁC ĐIỀU KIỆN KÍCH HOẠT ĐIỂN HÌNH
| Tốc độ xe | Từ 20 km/h trở lên |
| Tốc độ động cơ | 1000 vg/ph hay lớn hơn |
CÁC MỨC HƯ HỎNG ĐIỂN HÌNH
| Tín hiệu máy khởi động | ON |
XÁC NHẬN SƠ ĐỒ LÁI MÃ LỖI P0617 CODE

1.Nối máy chẩn đoán GTS với giắc DLC3.
2.Bật khóa điện đến vị trí ON và bật máy chẩn đoán ON.
3.Xoá các mã lỗi (hãy xóa mã lỗi kể cả khi không có mã lỗi được lưu)
4.Tắt khóa điện OFF và đợi ít nhất 30 giây.
5.Bật khóa điện đến vị trí ON và bật máy chẩn đoán ON [A].
6.Khởi động động cơ.
7.Để động cơ chạy không tải trong 5 giây trở lên [B].
8.Lái xe với tốc độ từ 24 km/h trở lên trong 20 giây hay lớn hơn [C].
CHÚ Ý:Khi tiến hành lái xe ở chế độ xác nhận, hãy tuân thủ tất cả giới hạn tốc độ và luật giao thông.
9.Vào các menu sau: Powertrain / Engine and ECT / Trouble Codes [D].
10.Đọc các mã lỗi treo.
GỢI Ý:
·Nếu xuất hiện mã lỗi treo, thì hệ thống đang bị lỗi.
·Nếu mã lỗi treo không phát ra, hãy thực hiện theo quy trình sau.
11.Vào các menu sau: Powertrain / Engine and ECT / Utility / All Readiness.
12.Hãy nhập mã lỗi: P0617.
13.Kiểm tra kết quả đánh giá mã lỗi.
| Màn hình GTS | Mô tả |
|---|---|
| NORMAL |
·Việc đánh giá mã lỗi đã hoàn tất ·Hệ thống bình thường |
| ABNORMAL |
·Việc đánh giá mã lỗi đã hoàn tất ·Hệ thống bất thường |
| INCOMPLETE |
·Việc đánh giá mã lỗi chưa được hoàn tất ·Tiến hành lái xe theo mẫu lái xe kiểm tra sau khi xác nhận điều kiện xuất hiện mã lỗi |
| N/A |
·Không thể tiến hành đánh giá mã lỗi ·Số lượng các mã lỗi không thỏa mãn các điều kiện ban đầu của mã lỗi đã đạt đến giới hạn bộ nhớ của ECU |
GỢI Ý:
·Nếu kết quả đánh giá là "NORMAL", thì hệ thống là bình thường.
·Nếu kết quả đánh giá là "ABNORMAL", thì hệ thống đã bị lỗi.
·Nếu kết quả đánh giá chỉ ra "INCOMPLETE" hoặc "N/A", thì hãy thực hiện lại các bước [C] và [D]. Nếu cần thiết, thì kéo dài thời gian lái xe.
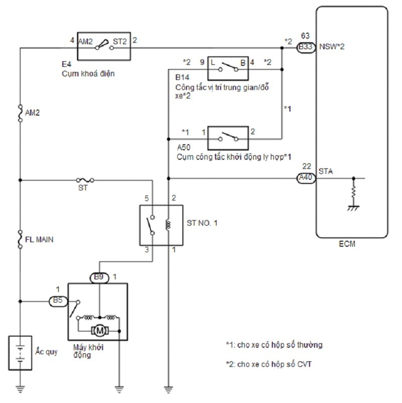
Sơ đồ mạch điện để xử lý Mã lỗi P0617 code

LƯU Ý / CHÚ Ý / GỢI Ý
GỢI Ý:Đọc dữ liệu lưu tức thời dùng máy chẩn đoán. ECM lưu những thông tin về xe và điều kiện lái xe tại thời điểm mã lỗi được lưu lại. Khi chẩn đoán, dữ liệu lưu tức thời giúp xác định xe đang chạy hay đỗ, động cơ nóng hay chưa, tỷ lệ không khí - nhiên liệu đậm hay nhạt cũng như những dữ liệu khác ghi lại được tại thời điểm xảy ra hư hỏng.
Quy trình xử lý Mã lỗi P0617 code
1.ĐỌC GIÁ TRỊ BẰNG MÁY CHẨN ĐOÁN (TÍN HIỆU MÁY KHỞI ĐỘNG)
a.Nối máy chẩn đoán GTS với giắc DLC3.
b.Bật khoá điện ON.
c.Bật máy chẩn đoán GTS.
d.Vào các menu sau: Powertrain / Engine and ECT / Data List / All Data / Starter Signal.
Powertrain > Engine and ECT > Data List
| Hiển thị của máy chẩn đoán |
|---|
| Tín hiệu máy khởi động |
e.Kiểm tra giá trị hiển thị trên máy chẩn đoán GTS khi tốc độ xe là từ 20 km/h trở lên.
CHÚ Ý:Khi tiến hành lái xe ở chế độ xác nhận, hãy tuân thủ tất cả giới hạn tốc độ và luật giao thông.
Kết quả:
| Điều kiện | Tín hiệu máy khởi động | Chuyển đến |
|---|---|---|
| Lái xe ở tốc độ 20 km/h hoặc lớn hơn | OFF | A |
| ON (cho xe có hộp số vô cấp CVT) |
B | |
| ON (cho xe có hộp số thường) |
C |
A KIỂM TRA CÁC LỖI CHẬP CHỜN
B 2.KIỂM TRA CỤM CÔNG TẮC VỊ TRÍ TRUNG GIAN/ĐỖ XE
C 4.KIỂM TRA CỤM KHOÁ ĐIỆN
2.KIỂM TRA CỤM CÔNG TẮC VỊ TRÍ TRUNG GIAN/ĐỖ XE
a.Kiểm tra cụm công tắc vị trí đỗ xe/ trung gian.
Kết quả:
| Chuyển đến |
|---|
| OK |
| NG |
OK 3.SỬA CHỮA HOẶC THAY DÂY ĐIỆN HAY GIẮC NỐI (MẠCH TÍN HIỆU STP)
NG THAY CỤM CÔNG TẮC VỊ TRÍ TRUNG GIAN/ĐỖ XE
3.SỬA CHỮA HOẶC THAY DÂY ĐIỆN HAY GIẮC NỐI (MẠCH TÍN HIỆU STP)
a. Sửa chữa hay thay thế dây điện hay giắc nối (Cụm công tắc vị trí đỗ xe/trung gian - rơle ST số 1 - ECM).
Kết quả:
| Chuyển đến |
|---|
| TIẾP |
TIẾP 6.KIỂM TRA XEM MÃ LỖI CÓ XUẤT HIỆN LẠI HAY KHÔNG (MÃ LỖI P0617)
4.KIỂM TRA CỤM KHOÁ ĐIỆN
a. Kiểm tra khóa điện.
Kết quả:
| Chuyển đến |
|---|
| OK |
| NG |
OK 5.SỬA CHỮA HOẶC THAY DÂY ĐIỆN HAY GIẮC NỐI (MẠCH TÍN HIỆU STP)
NG THAY THẾ CỤM KHOÁ ĐIỆN
5.SỬA CHỮA HOẶC THAY DÂY ĐIỆN HAY GIẮC NỐI (MẠCH TÍN HIỆU STP)
a. Sửa chữa hay thay thế dây điện hay giắc nối (Khóa điện - Công tắc khởi động ly hợp - rơle ST số 1 - ECM)
Kết quả:
| Chuyển đến |
|---|
| TIẾP |
TIẾP 6.KIỂM TRA XEM MÃ LỖI CÓ XUẤT HIỆN LẠI HAY KHÔNG (MÃ LỖI P0617)
6.KIỂM TRA XEM MÃ LỖI CÓ XUẤT HIỆN LẠI HAY KHÔNG (MÃ LỖI P0617)
a.Nối máy chẩn đoán GTS với giắc DLC3.
b.Bật khoá điện ON.
c.Bật máy chẩn đoán GTS.
d.Xóa các mã lỗi.
Powertrain > Engine and ECT > Clear DTCs
e.Tắt khóa điện OFF và đợi ít nhất 30 giây.
f.Hãy lái xe theo mô tả của sơ đồ lái xe xác nhận trong "Confirmation Driving Pattern".
g.Vào các menu sau: Powertrain / Engine and ECT / Trouble Codes.
h.Kiểm tra các mã lỗi.
Powertrain > Engine and ECT > Trouble Codes
Kết quả:
| Kết quả | Chuyển đến |
|---|---|
| Mã lỗi P0617 được phát ra | A |
| Các mã lỗi không phát ra | B |
A THAY ECM
B KẾT THÚC
Tin tức nổi bật
Sửa các lỗi màn hình ô tô
Đèn Báo Lỗi Động Cơ Sáng Trên Ô Tô - Lỗi nhiều chủ xe thường gặp phải
Nguyên nhân & cách xử lý: Ô tô bị ì, vòng tua cao nhưng tốc độ thấp
Sửa Xe Vios Điều Hòa Ô Tô Không Mát & Tiếng Rít Từ Động Cơ
Xử lý chảy dầu và đại tu hệ thống gầm xe ô tô
Nguyên nhân, dấu hiệu & cách khắc phục xe ô tô báo lỗi khí thải
Lỗi chống trơn trượt, cân bằng điện tử ESP
Dấu hiệu hỏng giảm xóc & cách sửa chữa, bảo dưỡng, thay thế
Xe vào số bị giật khi khởi động và sau khi đi ổn định
Tại sao cần vệ sinh họng nạp & van egr ? Hậu quả ? Phương pháp bắn trấu?
BẢNG GIÁ BÌNH ẮC QUY VARTA NĂM 2024
Báo giá sửa chữa xe công trình năm 2024
Sửa chữa điều hòa ô tô